EE & CS · UW–Madison · Class of 2028

Rohtak
Patwardhan

Freshman in Electrical Engineering and Computer Science interested in computer architecture and chip design.

I like learning and discussing heterogeneous computing, non-volatile memory, and energy-efficient systems.

Rohtak Patwardhan
Open to opportunities

Skills

What I work with

Languages
CC++Python VerilogSystemVerilog MATLABJava MIPS / ARM / x86 AssemblyCUDA
Tools & Software
AltiumKiCad LTspiceModelSim Quartus PrimeVSCode GitVim
Hardware
OscilloscopeDMM SolderingBreadboarding
Protocols
CANI²C SPIEthernetSerial

Experience

Technical Experience

Badger Solar Racing
Low Voltage Team
Sep 2025 – Present
AltiumCANAnalog MUXSolidWorksPCB
Insight Wisconsin
FES Hardware Co-Lead
Present
LeadershipFESHardware
Insight Wisconsin
FES Hardware Member, Overcurrent Protection Device Lead
Sep 2025
LTspiceOp-AmpsAnalog DesignMedical Devices
Advanced Network Security & Communications Lab
Undergraduate Research Assistant, TI mmWave
Feb 2025 – Present
MATLABmmWave RadarSignal ProcessingWhisper API

Projects

Things I've built

Click any image to open the gallery and scroll through.

01

N-Body Gravity Simulator

Simulates gravitational interactions between N particles using numerical integration. Visualizes orbital trajectories and gravitational clustering in real time.

02

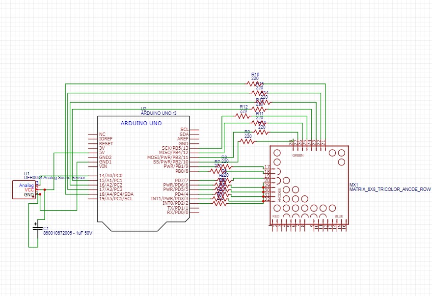
Audio Spectrum Analyzer

Custom PCB with an ATmega MCU and 8×8 NeoPixel LED matrix. Converts live audio to frequency-domain components in real time using the arduinoFFT library.

03

Autonomous 4WD Plant-Identifying Robot

Two-tier autonomous robot with simulated 3D LiDAR mapping (1–2° increments across 180°) and real-time plant classification at 81.1% accuracy using a pre-trained OpenCV model.

04

Verilog Projects

A collection of digital logic designs implemented in Verilog — from adders and ALUs to state machines and pipelined modules.

05

AI Agent Scheduler & Parallel Runtime

Schedules and dispatches AI agents across parallel execution contexts, managing task dependencies, resource contention, and runtime orchestration.

06

Coming soon

CPU Design

A full custom CPU design — architecture, datapath, and control logic built from the ground up.

Coursework

Academic track

EE & CS curriculum at UW–Madison: circuits, systems, software, and silicon.

MATH 234Calculus 3
CS 200Programming I
ECE/CS 252Intro to Computer Engineering
ECE 203Signals, Information & Computation
ECE 230Circuit Analysis
ECE 210Intro to Electrical Engineering
ECE 352Digital Systems Fundamentals
CS 300Programming II
ECE 354Machine Organization & Programming
ECE 552Computer Architecture
ECE 340Electronic Circuits II
CS 400Data Structures II
ECE 222Electrodynamics I
ECE 270Circuit Lab I

Contact

Get in touch

Student at UW–Madison. Open to research, internships, or anything engineering.